The Department of Finance
The Department of Finance (Dfin) has become the most progressive and diverse Finance Department in the National University System. The Department addresses the gaps in the financial services industry offering four-degree programmes in the streams of Finance, Banking, Insurance and Financial Engineering.
VISION
“To be a powerhouse of financial expertise which can push the boundaries of business thinking by providing internationally competitive human capital and to serve expectations of stakeholders”
MISSION
“To deliver first-rate finance education, and contribute to the financial and economic development in Sri Lanka and other regions. In addition Department of Finance is looking to prepare future business leaders and scholars for success in the field of finance. Department of Finance strive to be at the forefront of knowledge through teaching, research, service and outreach”
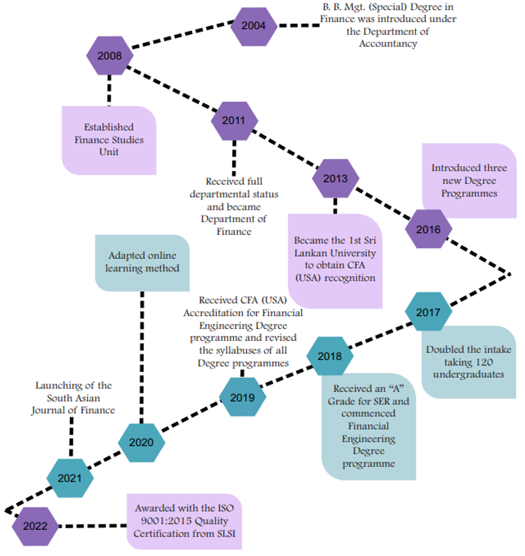
MILESTONES OF THE DEPARTMENT

